学校主页
设为首页
加入收藏
学院首页
学院概况
学院简介
学院领导
管理机构
师资队伍
教授
副教授
讲师
实验室人员
党建工作
组织机构
党建动态
工会活动
本科培养
专业介绍
招生信息
教学研究
研究生培养
学位点介绍
导师队伍
研究生招生
学位点建设年度报告
科学研究
科研动态
科研成果
学生工作
学生资助
团学动态
相关下载
学院首页
学院概况
学院简介
学院领导
管理机构
师资队伍
教授
副教授
讲师
实验室人员
党建工作
组织机构
党建动态
工会活动
本科培养
专业介绍
招生信息
教学研究
研究生培养
学位点介绍
导师队伍
研究生招生
学位点建设年度报告
科学研究
科研动态
科研成果
学生工作
学生资助
团学动态
相关下载
学校主页
设为首页
加入收藏
学院首页
新闻动态
公示公告
教学科研动态
子衿青年
学院首页
新闻动态
公示公告
教学科研动态
子衿青年
公示公告
当前位置:
学院首页
>
公示公告
>
正文
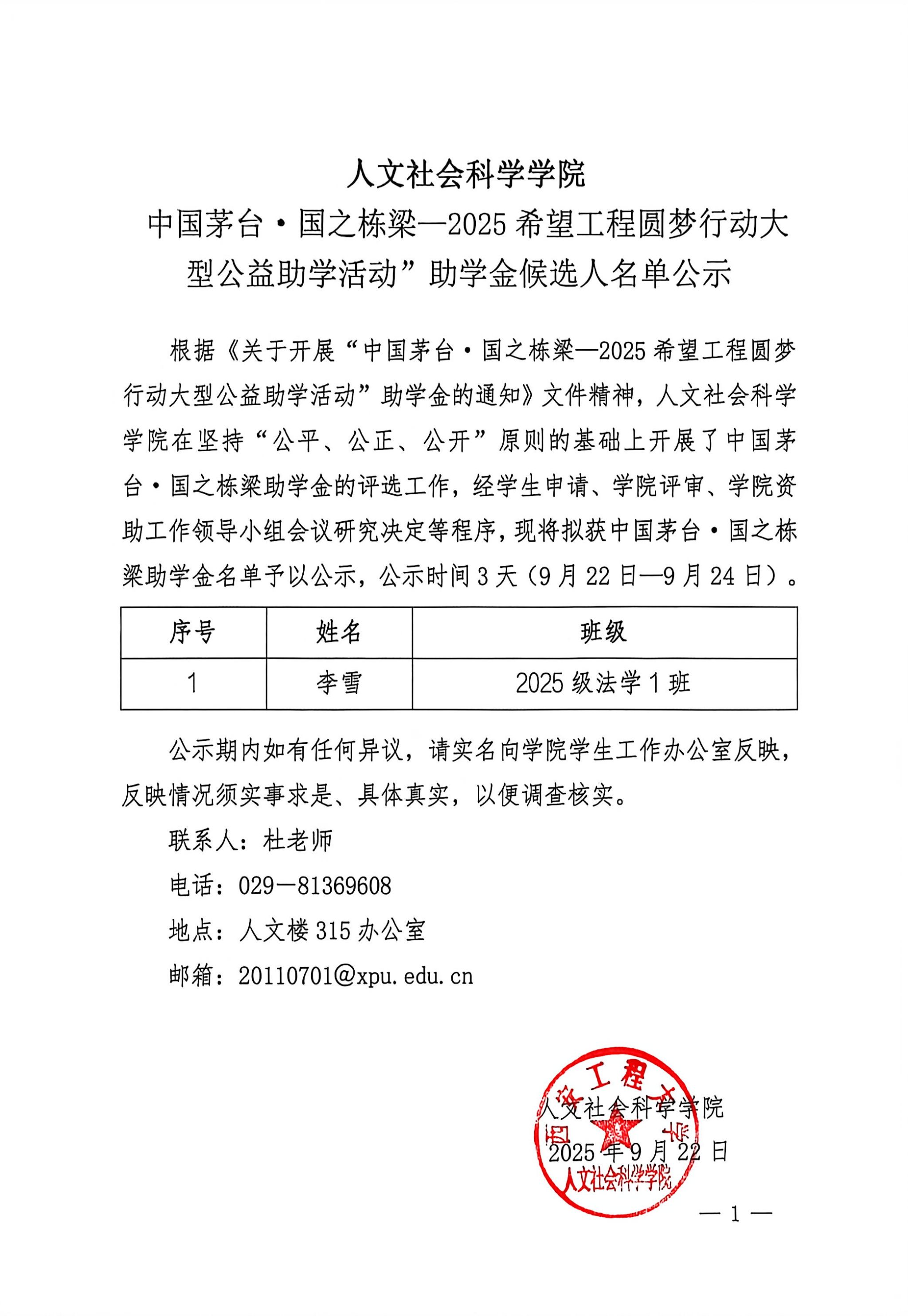
人文社会科学学院中国茅台·国之栋梁—2025希望工程圆梦行动大型公益助学活动”助学金候选人名单公示
2025-09-22
作者:
点击: